路政署邀請業界出席東九龍智慧綠色集體運輸系統項目簡介會
路政署將於二○二五年十一月十四日及二十一日分別在香港及深圳舉行簡介會,介紹東九龍智慧綠色集體運輸系統項目及招標的詳情。路政署期望透過簡介會讓業界更掌握項目的方案、採購和財務安排及主要招標條款,同時吸引更多本港、內地以至海外業界團體對項目的興趣,並踴躍參與投標。
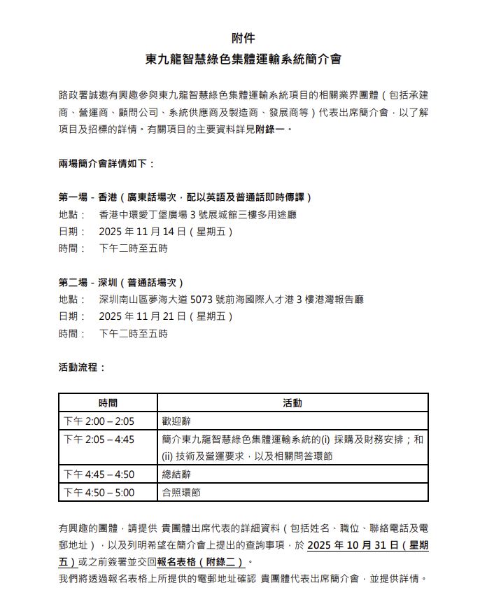
路政署誠邀有興趣參與東九龍智慧綠色集體運輸系統項目的相關團體,包括承建商、營運商、顧問公司、系統供應商及製造商、發展商等代表出席簡介會。簡介會的報名詳情及表格載於附件。填妥的報名表格須於二○二五年十月三十一日(星期五)或之前提交。
智慧綠色集體運輸系統既環保又融合先進技術,以提高效率、安全性和便利性。相比重型鐵路系統,智慧綠色集體運輸系統為中低運量系統,特點是節能、智慧和便捷。東九龍智慧綠色集體運輸系統全長約七公里,包含高架道路段及隧道段,設九個高架車站。兩端終點站分別連接港鐵彩虹站及油塘站,走線途經彩雲、順利、順安、秀茂坪、寶達、馬游塘及藍田北。系統將服務觀塘上坡地區超過30萬的居住人口,便利他們往來九龍和港島各區。項目預計於二○二六年上半年招標,目標於二○三三年或之前通車。
完
2025年10月17日(星期五)






